W dzisiejszych czasach, kiedy elektronika jest na wyciągnięcie ręki, samodzielna budowa prostownika do akumulatora może wydawać się wyzwaniem. Jednak dla każdego majsterkowicza to nie tylko sposób na oszczędność, ale przede wszystkim fascynująca podróż w świat praktycznej elektroniki. W tym artykule pokażę Ci, jak krok po kroku zbudować własny, niezawodny prostownik, bazując na sprawdzonych schematach i dostępnych komponentach.
Zbuduj własny prostownik do akumulatora prosty schemat i instrukcja krok po kroku
- Najpopularniejsze konstrukcje prostowników opierają się na transformatorze, mostku Graetza i minimalnej liczbie elementów, idealne dla amatorów.
- Kluczowe jest odpowiednie dobranie transformatora (np. 14-16V dla akumulatorów 12V) oraz mostka prostowniczego.
- Wszystkie niezbędne komponenty są łatwo dostępne w polskich sklepach elektronicznych.
- Nacisk na bezpieczeństwo: zabezpieczenia przeciwzwarciowe, przed odwrotną polaryzacją oraz odpowiednie bezpieczniki są kluczowe.
- Samodzielna budowa to sposób na oszczędność i zdobycie praktycznych umiejętności.

Zanim zaczniesz: Dlaczego warto zbudować własny prostownik?
Zastanawiasz się, po co budować prostownik, skoro na rynku jest ich tak wiele? Moje doświadczenie pokazuje, że dla wielu entuzjastów elektroniki i majsterkowiczów, samodzielna konstrukcja to coś więcej niż tylko oszczędność. To przede wszystkim możliwość dostosowania urządzenia do własnych, specyficznych potrzeb, a także nieoceniona okazja do pogłębienia wiedzy i zdobycia praktycznych umiejętności. W Polsce projekty tego typu cieszą się niesłabnącą popularnością, a satysfakcja z działającego, własnoręcznie zbudowanego sprzętu jest bezcenna. To także świetny sposób na zrozumienie, jak działają podstawowe układy elektroniczne.
Co musisz wiedzieć o prądzie, napięciu i bezpieczeństwie?
Zanim zabierzesz się do pracy, musisz zrozumieć podstawowe pojęcia, które są fundamentem każdej konstrukcji elektronicznej. Prąd elektryczny (mierzymy go w amperach A) to uporządkowany ruch ładunków, natomiast napięcie (mierzone w woltach V) to różnica potencjałów, która "pcha" te ładunki. Moc (w watach W) to iloczyn prądu i napięcia, mówiąca nam, ile energii urządzenie jest w stanie dostarczyć lub pobrać. W kontekście prostownika, prąd ładowania i napięcie na akumulatorze są kluczowe.
Praca z prądem sieciowym (230V AC) zawsze wiąże się z ryzykiem, dlatego bezpieczeństwo jest absolutnym priorytetem. Pamiętaj, że nawet niewielkie zaniedbanie może prowadzić do poważnych konsekwencji. Zawsze traktuj prąd z należytym szacunkiem.
- Zawsze odłączaj zasilanie przed jakąkolwiek ingerencją w układ.
- Używaj narzędzi z izolowanymi rękojeściami.
- Pracuj w suchym miejscu i unikaj kontaktu z wodą.
- Upewnij się, że wszystkie połączenia są solidne i dobrze zaizolowane.
- Nigdy nie dotykaj jednocześnie dwóch biegunów obwodu pod napięciem.
- W razie wątpliwości zawsze skonsultuj się z kimś bardziej doświadczonym.
Jakie narzędzia będą niezbędne do realizacji projektu?
Do budowy prostownika nie potrzebujesz skomplikowanego wyposażenia. Większość narzędzi to standardowe wyposażenie warsztatu majsterkowicza:
- Lutownica (najlepiej kolbowa o mocy 40-60W) i cyna lutownicza.
- Miernik uniwersalny (multimetr) do pomiaru napięć, prądów i ciągłości obwodu.
- Szczypce boczne i płaskie do cięcia i formowania przewodów.
- Śrubokręty (płaskie i krzyżakowe) różnych rozmiarów.
- Nóż do izolacji lub ściągacz izolacji.
- Wiertarka z zestawem wierteł (do obudowy).
- Pilnik lub papier ścierny do obróbki otworów.
- Opaski kablowe i koszulki termokurczliwe do uporządkowania i izolacji przewodów.
Porównanie kosztów: Budowa własna vs. zakup gotowego urządzenia
Aspekt finansowy jest często jednym z głównych powodów, dla których decydujemy się na samodzielną budowę. Analizując ceny gotowych prostowników dostępnych na rynku, szybko zauważymy, że budowa własnego urządzenia może być znacznie tańsza. Koszt podstawowych komponentów, takich jak transformator, mostek prostowniczy, bezpieczniki czy obudowa, jest relatywnie niski, zwłaszcza że wszystkie te elementy są szeroko dostępne w polskich sklepach elektronicznych, zarówno stacjonarnych, jak i internetowych. Oczywiście, finalny koszt zależy od wybranych komponentów i stopnia zaawansowania projektu, ale w większości przypadków możemy liczyć na spore oszczędności, jednocześnie zyskując urządzenie idealnie dopasowane do naszych potrzeb.

Fundament twojego projektu: Wybór i zrozumienie schematu
Każdy projekt elektroniczny zaczyna się od schematu. To on jest mapą, która prowadzi nas od idei do działającego urządzenia. W przypadku prostowników, najpopularniejsze i najbardziej niezawodne są klasyczne konstrukcje transformatorowe. Są one stosunkowo proste w budowie, a jednocześnie bardzo efektywne w ładowaniu akumulatorów.
Schemat klasycznego prostownika transformatorowego: Anatomia najprostszej konstrukcji
Klasyczny prostownik transformatorowy, przeznaczony do ładowania akumulatorów 12V, opiera się na kilku kluczowych elementach. Jego działanie jest proste: transformator obniża napięcie sieciowe, a mostek prostowniczy zamienia prąd zmienny na stały. Poniżej przedstawiam podstawowe komponenty, które znajdziesz w większości takich konstrukcji:
- Transformator sieciowy: Obniża napięcie z 230V AC do bezpiecznego poziomu, np. 14-16V AC. Jego moc musi być odpowiednio dobrana do oczekiwanego prądu ładowania.
- Mostek prostowniczy Graetza: Składa się z czterech diod prostowniczych i służy do zamiany prądu przemiennego (AC) na prąd pulsujący jednokierunkowy (DC). Może to być gotowy moduł lub cztery pojedyncze diody.
- Kondensator filtrujący (opcjonalnie): Wygładza pulsujące napięcie wyjściowe z mostka, zmniejszając tętnienia. Nie zawsze jest konieczny do ładowania akumulatorów, ale poprawia jakość prądu.
- Amperomierz: Umożliwia monitorowanie prądu ładowania, co jest kluczowe dla prawidłowego i bezpiecznego procesu.
- Bezpieczniki: Niezbędne do ochrony urządzenia i instalacji przed zwarciem i przeciążeniem, zarówno po stronie pierwotnej, jak i wtórnej transformatora.
- Kable i zaciski (krokodylki): Do podłączenia prostownika do akumulatora.
Krok po kroku: Jak czytać i interpretować schemat elektroniczny?
Dla początkujących czytanie schematów może wydawać się skomplikowane, ale to tylko kwestia zrozumienia kilku podstawowych zasad:
- Zacznij od zasilania: Zazwyczaj schematy są rysowane tak, że zasilanie wejściowe jest po lewej stronie, a wyjściowe po prawej. W naszym przypadku będzie to transformator podłączony do sieci 230V.
- Identyfikuj symbole: Każdy element elektroniczny ma swój unikalny symbol. Transformator to dwa zwoje (cewki) oddzielone kreskami, dioda to trójkąt z kreską, rezystor to zygzak, a kondensator to dwie równoległe kreski.
- Śledź ścieżki prądu: Linie na schemacie to połączenia elektryczne. Prąd płynie od zasilania, przez poszczególne elementy, aż do obciążenia (w naszym przypadku akumulatora). Zwróć uwagę na punkty rozgałęzień i węzły.
- Zrozum funkcję każdego elementu: Wiedząc, co robi transformator, mostek czy bezpiecznik, łatwiej zrozumiesz, dlaczego są one w danym miejscu i jak wpływają na cały układ.
- Zwróć uwagę na wartości: Obok symboli często podane są wartości elementów (np. napięcie transformatora, pojemność kondensatora, wartość bezpiecznika). Są one kluczowe dla prawidłowego działania układu.
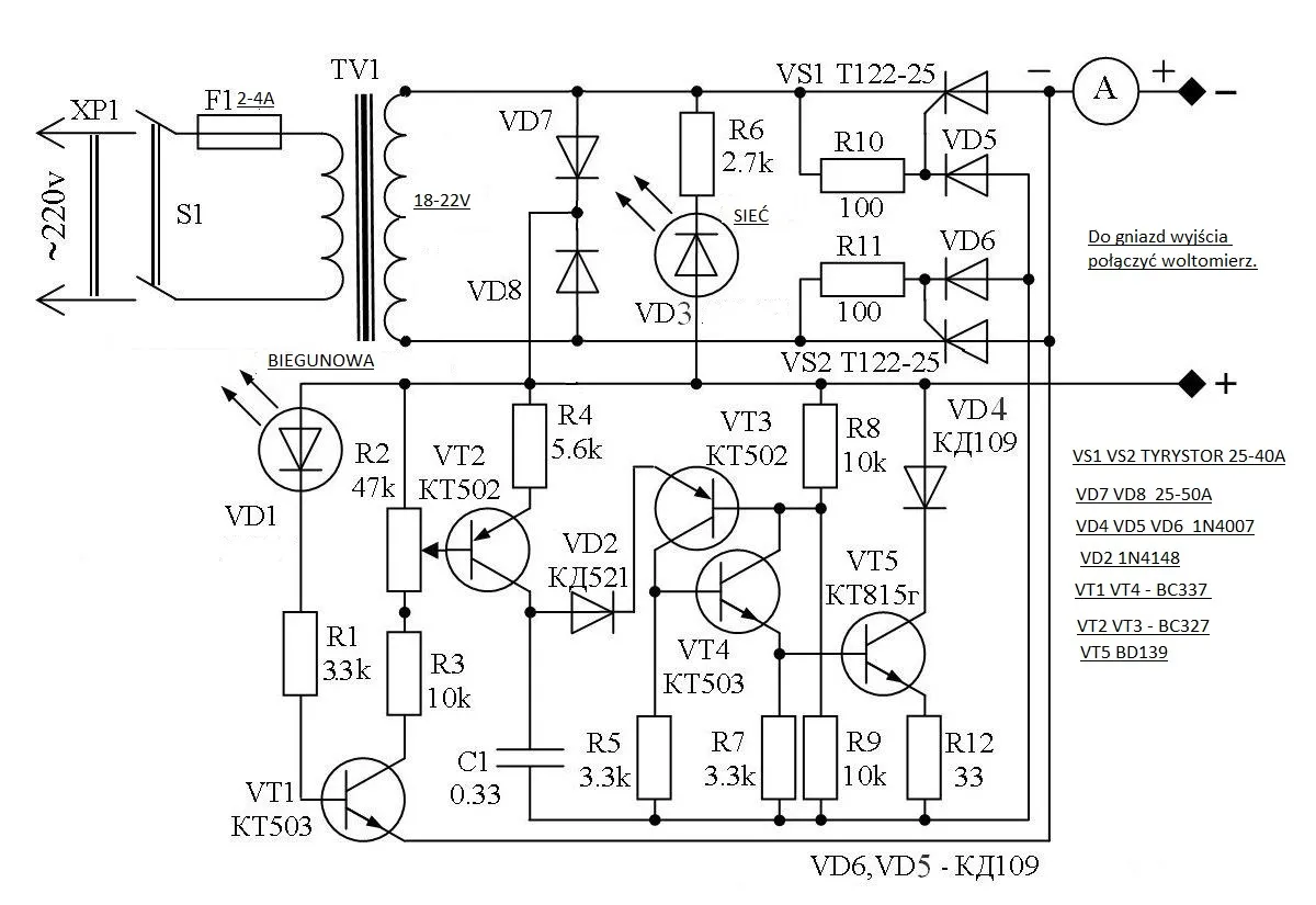
Alternatywa dla ambitnych: Schemat prostownika z prostą regulacją prądu ładowania
Jeśli podstawowa konstrukcja prostownika to dla Ciebie za mało i masz ochotę na więcej, możesz pomyśleć o rozbudowaniu go o prostą regulację prądu ładowania. Bardziej zaawansowane schematy często wykorzystują tyrystory, takie jak popularny BT151, lub układy scalone, np. LM317 (choć ten ostatni wymaga dodatkowych tranzystorów, aby osiągnąć większe prądy). Regulacja fazowa prądu to popularne rozwiązanie, które pozwala na precyzyjniejsze sterowanie procesem ładowania. Pamiętaj jednak, że takie modyfikacje wymagają już nieco większej wiedzy i doświadczenia w elektronice.
Serce prostownika: Jak prawidłowo dobrać kluczowe komponenty
Prawidłowy dobór komponentów to absolutna podstawa. To od nich zależy nie tylko efektywność i niezawodność twojego prostownika, ale przede wszystkim jego bezpieczeństwo. Nie ma tu miejsca na kompromisy każdy element musi być dobrany z rozwagą.
Transformator: Jaką moc i napięcie wybrać dla akumulatora 12V?
Transformator to bez wątpienia serce prostownika. Dla akumulatorów 12V, kluczowe jest dobranie transformatora o odpowiednim napięciu wtórnym i mocy. Z mojego doświadczenia wynika, że napięcie wtórne powinno wynosić około 14-16V AC. Dlaczego? Po wyprostowaniu napięcie stałe będzie nieco wyższe (około 1,41 razy wyższe niż skuteczne napięcie zmienne, minus spadek na diodach mostka), co pozwoli na efektywne ładowanie akumulatora do około 14,4V. Co do mocy, musisz ją obliczyć na podstawie oczekiwanego prądu ładowania. Jeśli chcesz ładować prądem 5A, a napięcie wtórne to 15V, to moc transformatora powinna wynosić co najmniej 5A * 15V = 75VA. Zawsze zalecam wybrać transformator z pewnym zapasem mocy, np. 20-30% więcej, aby pracował w komfortowych warunkach i nie przegrzewał się.
Mostek prostowniczy Graetza: Gotowy moduł czy cztery osobne diody?
Mostek Graetza jest odpowiedzialny za zamianę prądu przemiennego na jednokierunkowy. Masz dwie opcje: użyć gotowego modułu mostka prostowniczego lub zbudować go samodzielnie z czterech pojedynczych diod prostowniczych. Gotowe moduły są wygodne i często wyposażone w otwory montażowe do radiatora, co ułatwia chłodzenie. Jeśli zdecydujesz się na cztery diody, pamiętaj, aby były to diody prostownicze o odpowiednim prądzie przewodzenia (co najmniej dwukrotnie wyższym niż maksymalny prąd ładowania) i napięciu wstecznym (co najmniej 50V, a najlepiej 100V). Popularne diody to np. seria 1N540x lub 1N400x, ale dla większych prądów potrzebne będą diody o większej obudowie i lepszych parametrach, np. z serii BY255.
Rola kondensatora filtrującego: Czy jest konieczny i jak dobrać jego pojemność?
Kondensator filtrujący ma za zadanie wygładzić pulsujące napięcie stałe wychodzące z mostka prostowniczego. Czy jest konieczny w prostowniku do ładowania akumulatorów? Zazwyczaj nie jest on absolutnie niezbędny, ponieważ sam akumulator działa jak duży kondensator, wygładzając napięcie. Jednak jego zastosowanie może poprawić stabilność napięcia i zmniejszyć tętnienia, co jest korzystne dla akumulatora, zwłaszcza w końcowej fazie ładowania. Jeśli zdecydujesz się na kondensator, jego pojemność powinna wynosić około 1000-2200 µF na każdy amper prądu ładowania, a napięcie pracy musi być co najmniej 25V, najlepiej z zapasem, np. 35V lub 50V.
Wskaźniki pod kontrolą: Dobór i podłączenie amperomierza
Amperomierz to niezwykle ważny element, który pozwala monitorować prąd ładowania akumulatora. Dzięki niemu wiesz, czy akumulator faktycznie się ładuje i z jakim natężeniem. Dobór amperomierza jest prosty: jego zakres pomiarowy powinien być nieco większy niż maksymalny prąd, jaki planujesz uzyskać z prostownika (np. dla prostownika 5A, wybierz amperomierz 0-10A). Amperomierz zawsze podłączamy szeregowo w obwodzie ładowania, czyli wpinamy go "w linię" między prostownikiem a akumulatorem. Pamiętaj o prawidłowej polaryzacji, jeśli używasz amperomierza analogowego plus do plusa, minus do minusa.
Montaż krok po kroku: Od teorii do działającego urządzenia
Kiedy masz już schemat i wszystkie komponenty, nadszedł czas na najprzyjemniejszą część montaż. To tutaj teoria zamienia się w praktykę. Pamiętaj, że precyzja i staranność to klucz do sukcesu i bezpieczeństwa.
Przygotowanie obudowy i rozmieszczenie elementów
Wybór odpowiedniej obudowy jest bardzo ważny. Powinna być ona wystarczająco duża, aby pomieścić wszystkie elementy, a jednocześnie zapewniać dobrą wentylację, zwłaszcza dla transformatora i mostka prostowniczego, które mogą się nagrzewać. Najlepiej sprawdzi się obudowa metalowa lub z grubego tworzywa sztucznego. Zanim zaczniesz wiercić, zaplanuj rozmieszczenie elementów wewnątrz obudowy. Transformator, jako najcięższy element, powinien być zamontowany solidnie na dnie. Mostek prostowniczy z radiatorem powinien mieć dostęp do świeżego powietrza. Amperomierz i ewentualne gniazda wyjściowe umieść na panelu przednim, a bezpieczniki w łatwo dostępnym miejscu.
Lutowanie dla początkujących: Techniki i najczęstsze błędy
Lutowanie to podstawowa umiejętność w elektronice. Jeśli jesteś początkujący, poświęć chwilę na naukę prawidłowej techniki. Kluczem jest czysta, rozgrzana lutownica i odpowiednia ilość cyny. Pamiętaj, aby rozgrzewać jednocześnie końcówkę elementu i pole lutownicze, a dopiero potem przykładać cynę. Połączenie powinno być błyszczące i gładkie, bez "zimnych lutów".
Najczęstsze błędy, których należy unikać:
- Zimne luty: Powstają, gdy cyna nie stopi się prawidłowo lub element się poruszy podczas stygnięcia. Są matowe i kruche, powodując niestabilne połączenia.
- Zbyt dużo cyny: Może prowadzić do zwarć między ścieżkami lub elementami.
- Zbyt mało cyny: Połączenie jest słabe mechanicznie i elektrycznie.
- Przegrzewanie elementów: Zbyt długie trzymanie lutownicy może uszkodzić delikatne komponenty, zwłaszcza diody i kondensatory.
- Brudna końcówka lutownicy: Zawsze czyść końcówkę gąbką lub czyścikiem.
Chłodzenie to podstawa: Jak i dlaczego należy montować diody lub tyrystory na radiatorze?
Elementy takie jak diody prostownicze w mostku Graetza, a zwłaszcza tyrystory w bardziej zaawansowanych układach, podczas pracy wydzielają ciepło. Jeśli nie zostanie ono odpowiednio odprowadzone, elementy mogą się przegrzać i ulec uszkodzeniu. Dlatego montaż na radiatorze jest absolutnie kluczowy. Radiator to metalowy element o dużej powierzchni, który skutecznie rozprasza ciepło do otoczenia. Diodę lub tyrystor montujemy do radiatora za pomocą śruby, często z użyciem podkładki izolacyjnej (jeśli obudowa elementu jest połączona elektrycznie z jedną z nóżek) oraz pasty termoprzewodzącej. Pasta poprawia przewodnictwo cieplne między elementem a radiatorem, zapewniając efektywne chłodzenie.
Poprawne prowadzenie przewodów: Klucz do niezawodności i bezpieczeństwa
Estetyczne i poprawne prowadzenie przewodów to nie tylko kwestia wyglądu, ale przede wszystkim niezawodności i bezpieczeństwa. Unikaj plątaniny kabli. Stosuj przewody o odpowiednim przekroju do prądów, które będą przez nie płynąć zbyt cienkie przewody mogą się nagrzewać. Wszystkie połączenia powinny być solidnie przylutowane lub skręcone i dobrze zaizolowane koszulkami termokurczliwymi lub taśmą izolacyjną. Przewody sieciowe (230V) powinny być prowadzone oddzielnie od przewodów niskonapięciowych, aby uniknąć zakłóceń i ryzyka porażenia. Zawsze mocuj przewody opaskami kablowymi, aby zapobiec ich przypadkowemu wyrwaniu lub uszkodzeniu.
Bezpieczeństwo przede wszystkim: Jak uniknąć porażenia i uszkodzenia sprzętu?
Powtarzam to wielokrotnie i będę powtarzał: bezpieczeństwo jest najważniejsze. Prostownik pracuje z dużymi prądami i napięciami, dlatego musimy zadbać o odpowiednie zabezpieczenia, aby chronić zarówno użytkownika, jak i samo urządzenie oraz akumulator.
Zabezpieczenie przed zwarciem i odwrotną polaryzacją: Proste i skuteczne rozwiązania
Dwa najczęstsze problemy, które mogą uszkodzić prostownik lub akumulator, to zwarcie i odwrotne podłączenie klem. Na szczęście istnieją proste i skuteczne rozwiązania:
- Zabezpieczenie przed zwarciem: Najprostszym i najskuteczniejszym rozwiązaniem jest zastosowanie bezpiecznika topikowego w obwodzie wtórnym transformatora. Jego wartość powinna być dobrana do maksymalnego prądu ładowania. W przypadku zwarcia bezpiecznik przepali się, odcinając zasilanie.
-
Zabezpieczenie przed odwrotną polaryzacją:
- Dioda zabezpieczająca: Możesz włączyć dużą diodę prostowniczą (np. o prądzie 10A lub więcej) szeregowo z wyjściem prostownika, w kierunku przewodzenia. Jeśli podłączysz akumulator odwrotnie, dioda zablokuje przepływ prądu. Pamiętaj, że na diodzie będzie niewielki spadek napięcia.
- Przekaźnik: Bardziej zaawansowane rozwiązanie to użycie przekaźnika sterowanego napięciem z akumulatora. Przekaźnik załączy obwód ładowania tylko wtedy, gdy akumulator zostanie podłączony prawidłowo.
Rola bezpieczników po stronie sieciowej i wtórnej
Bezpieczniki są jak strażnicy twojego prostownika chronią go przed przeciążeniem i zwarciem. Musimy zastosować je w dwóch miejscach:
- Bezpiecznik po stronie pierwotnej transformatora (sieciowej): Chroni transformator i instalację elektryczną przed przeciążeniem lub zwarciem po stronie pierwotnej. Jego wartość dobieramy na podstawie mocy transformatora i napięcia sieci (np. dla transformatora 100VA, prąd pierwotny to ok. 100VA/230V = 0,43A, więc bezpiecznik 0,5A lub 0,8A będzie odpowiedni).
- Bezpiecznik po stronie wtórnej transformatora (wyjściowej): Chroni mostek prostowniczy i akumulator przed zbyt dużym prądem ładowania lub zwarciem na wyjściu. Jego wartość powinna być dobrana do maksymalnego prądu, jaki ma dostarczać prostownik (np. dla prostownika 5A, bezpiecznik 6A lub 8A).
Zawsze używaj bezpieczników o odpowiedniej wartości i typie (szybkie lub zwłoczne, w zależności od zastosowania).
Pierwsze uruchomienie: Procedura testowa i sprawdzanie napięć
Po zmontowaniu prostownika nie podłączaj go od razu do akumulatora! Musimy przeprowadzić serię testów, aby upewnić się, że wszystko działa prawidłowo i bezpiecznie:
- Sprawdź ciągłość obwodów: Przed podłączeniem do sieci, użyj multimetru do sprawdzenia, czy nie ma zwarć między przewodami, a wszystkie połączenia są prawidłowe.
- Podłącz transformator do sieci (bez obciążenia): Włącz prostownik do gniazdka (najlepiej przez lampę szeregową, która zadziała jak bezpiecznik w razie zwarcia).
- Zmierz napięcie na wyjściu transformatora: Użyj multimetru ustawionego na pomiar napięcia zmiennego (AC) i zmierz napięcie na uzwojeniu wtórnym transformatora. Powinno być zgodne z jego parametrami (np. 14-16V AC).
- Zmierz napięcie za mostkiem prostowniczym (bez obciążenia): Ustaw multimetr na pomiar napięcia stałego (DC) i zmierz napięcie na wyjściu mostka. Powinno być ono wyższe niż napięcie zmienne na wtórnym uzwojeniu transformatora (około 1,41 razy większe, minus spadek na diodach).
- Sprawdź polaryzację: Upewnij się, że na zaciskach wyjściowych prostownika masz prawidłową polaryzację (plus i minus).
- Podłącz obciążenie testowe: Zamiast akumulatora, na początek podłącz żarówkę samochodową 12V o mocy odpowiadającej kilku amperom. Sprawdź, czy żarówka świeci i czy amperomierz wskazuje prąd.
- Monitoruj temperaturę: Podczas testów obserwuj, czy żaden element (zwłaszcza transformator i mostek prostowniczy) nie nagrzewa się nadmiernie.
Co dalej? Rozbudowa i ulepszenia twojego prostownika
Kiedy twój prostownik działa już niezawodnie, możesz pomyśleć o jego rozbudowie i udoskonaleniach. Świat elektroniki oferuje wiele możliwości, aby uczynić go jeszcze bardziej funkcjonalnym.
Jak dodać woltomierz do monitorowania napięcia?
Amperomierz pokazuje prąd, ale woltomierz pozwoli Ci monitorować napięcie na akumulatorze podczas ładowania. To bardzo przydatne, aby wiedzieć, na jakim etapie jest proces ładowania. Dodanie woltomierza jest proste: wystarczy podłączyć go równolegle do zacisków wyjściowych prostownika (czyli bezpośrednio do klem, którymi podłączasz akumulator). Wybierz woltomierz o zakresie pomiarowym do 20V DC. Na rynku dostępne są zarówno analogowe, jak i cyfrowe woltomierze, które łatwo zamontować w obudowie.
Prosty układ automatycznego wyłączania po naładowaniu akumulatora
Jednym z najbardziej pożądanych ulepszeń jest automatyczne wyłączanie ładowania po osiągnięciu pełnego naładowania akumulatora. To zapobiega przeładowaniu, które może skrócić żywotność akumulatora. Proste układy mogą być zbudowane na bazie komparatorów napięcia (np. LM311) lub mikrokontrolerów, które monitorują napięcie akumulatora i odłączają zasilanie, gdy osiągnie ono około 14,4V. Jest to jednak już bardziej zaawansowana modyfikacja, która wymaga dodatkowej wiedzy i umiejętności projektowania układów sterujących.
Przeczytaj również: Prostownik: Diody rozszyfruj kolory i miganie. Uniknij błędów!
Czy moim prostownikiem naładuję akumulator AGM lub żelowy?
To bardzo ważne pytanie, które często pojawia się w dyskusjach. Akumulatory AGM i żelowe są bardziej wrażliwe na przeładowanie i wymagają precyzyjnej kontroli napięcia ładowania. Standardowy, prosty prostownik transformatorowy, który nie ma żadnej regulacji ani kontroli napięcia, może nie być odpowiedni do ładowania tych typów akumulatorów. Napięcie ładowania dla AGM i żelowych powinno być utrzymywane w bardzo wąskim zakresie (np. 14,1-14,4V dla 12V akumulatora), a jego przekroczenie może trwale uszkodzić akumulator. Jeśli chcesz ładować takie akumulatory, musisz rozbudować swój prostownik o precyzyjny układ stabilizacji i kontroli napięcia, co jest już wyższym poziomem zaawansowania projektu.
